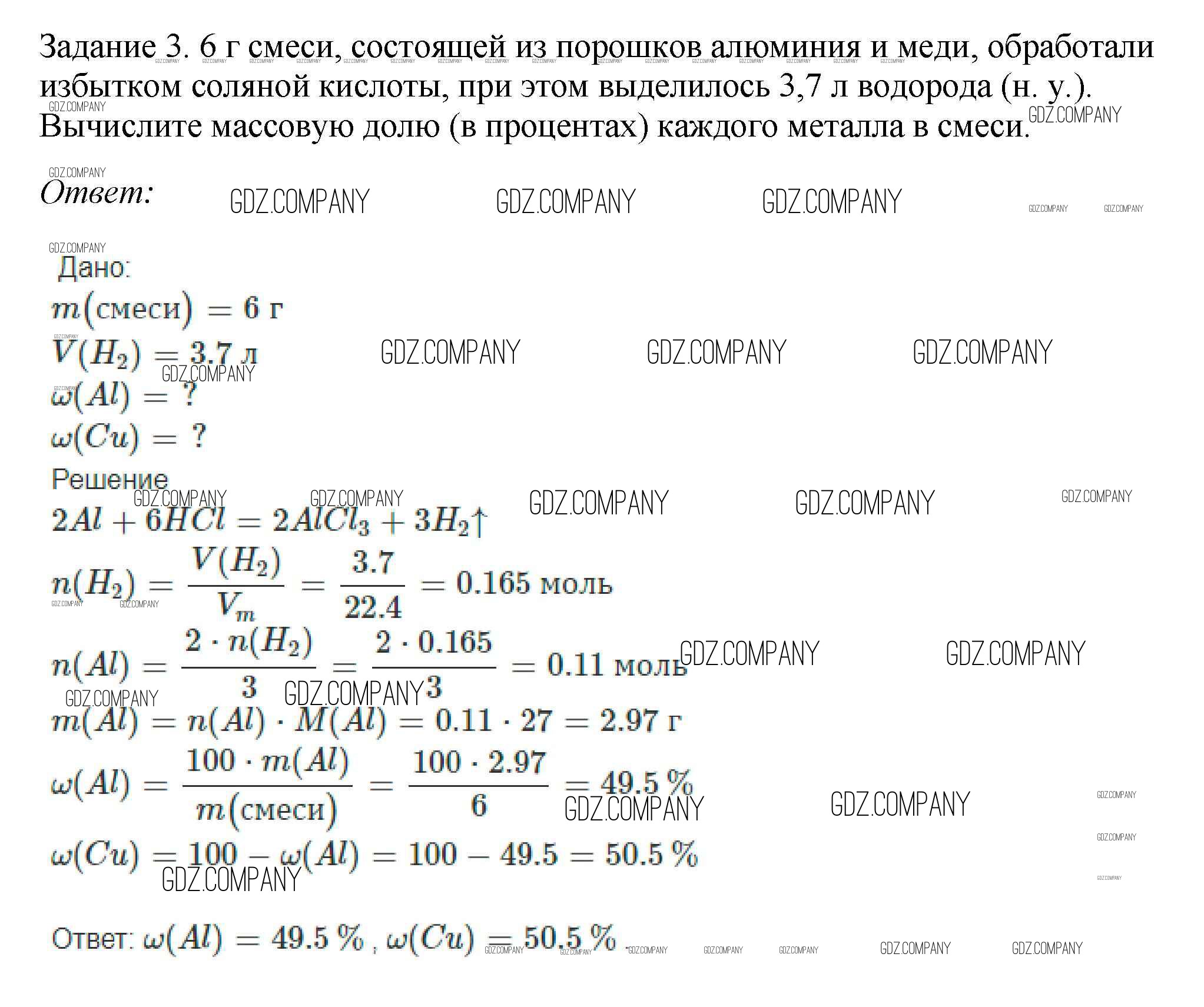
Решебник №1

новое издание / § 41. Химические свойства металлов. Электрохимический ряд напряжения металлов / 3

Решебник №2

новое издание / § 41. Химические свойства металлов. Электрохимический ряд напряжения металлов / 3

Решебник №3

новое издание / § 41. Химические свойства металлов. Электрохимический ряд напряжения металлов / 3

Здесь готовые ответы по Химии за 9 (девятый) класс от Рудзитис, Фельдман Учебник УМК (издательство: Просвещение от 2016 г.) № 3