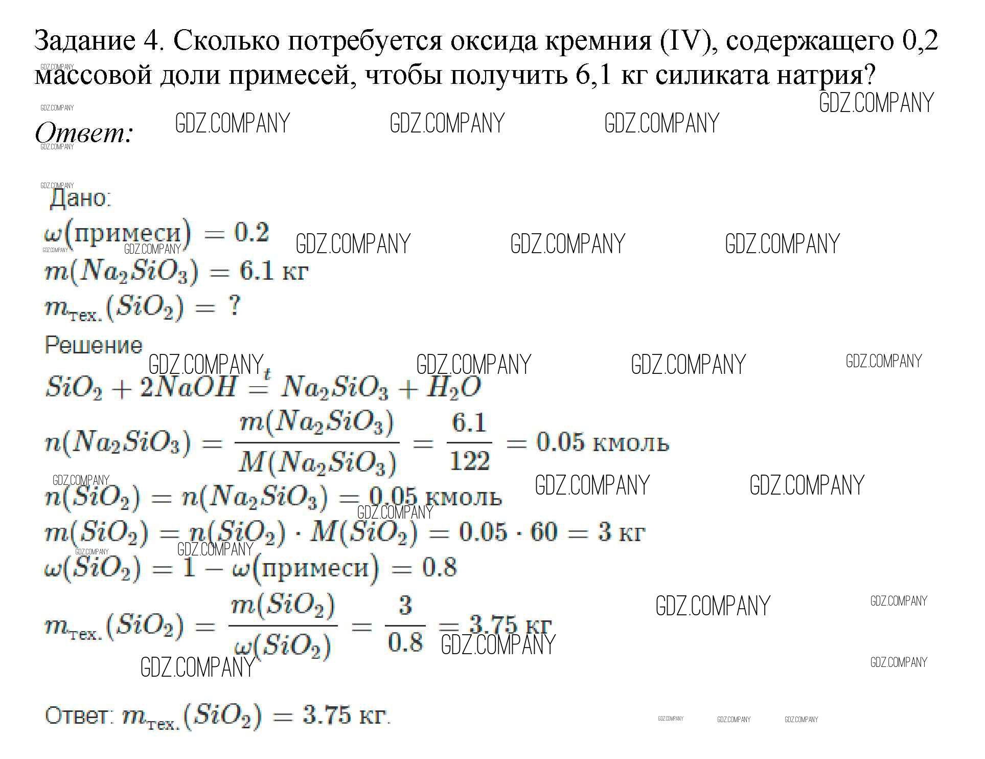
Решебник №1

новое издание / § 38. Кремниевая кислота и ее соли. Стекло. Цемент / 4

Решебник №2

новое издание / § 38. Кремниевая кислота и ее соли. Стекло. Цемент / 4

Решебник №3

новое издание / § 38. Кремниевая кислота и ее соли. Стекло. Цемент / 4

Здесь готовые ответы по Химии за 9 (девятый) класс от Рудзитис, Фельдман Учебник УМК (издательство: Просвещение от 2016 г.) № 4