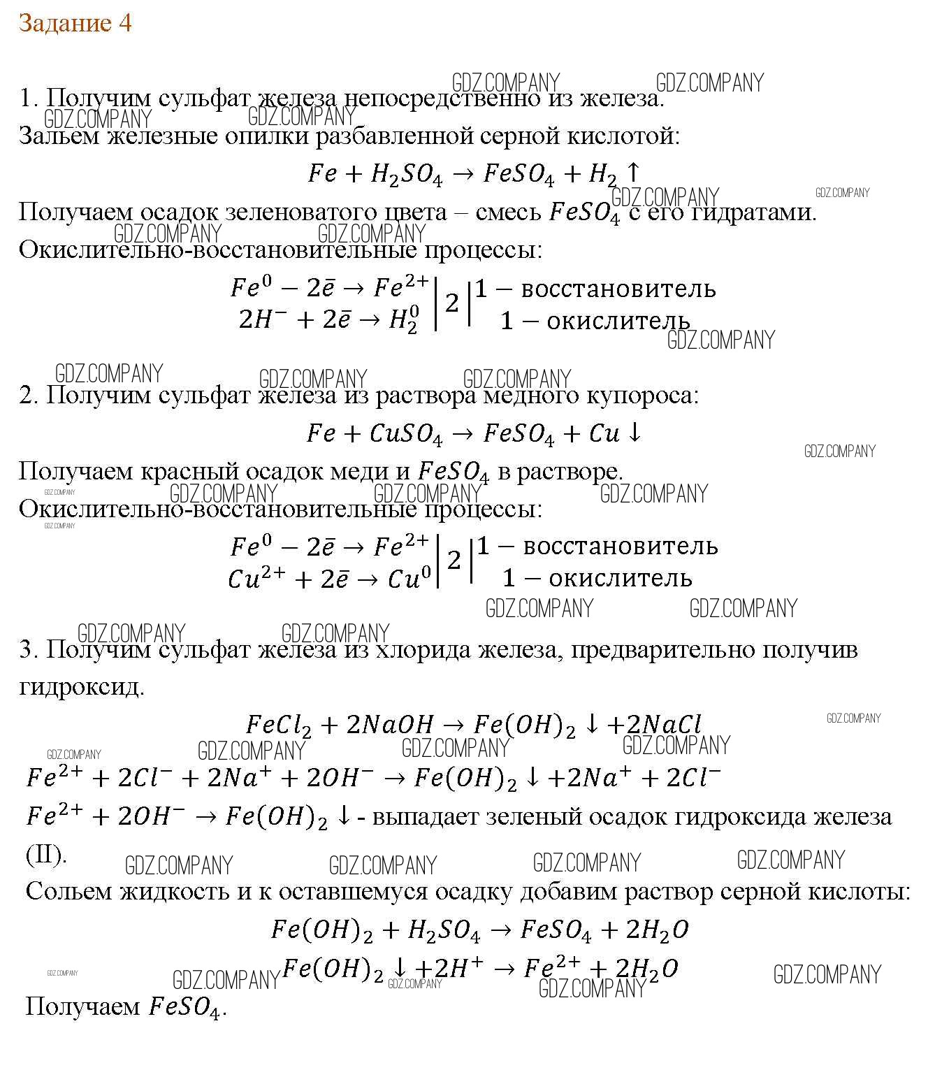
Решебник №2

практическая работа № / пр-2 / задание-4

Решебник №3

практическая работа № / пр-2 / задание-4

Здесь готовые ответы по Химии за 9 (девятый) класс от Габриелян Учебник Вертикаль (издательство: Дрофа от 2014 г.) № задание-4