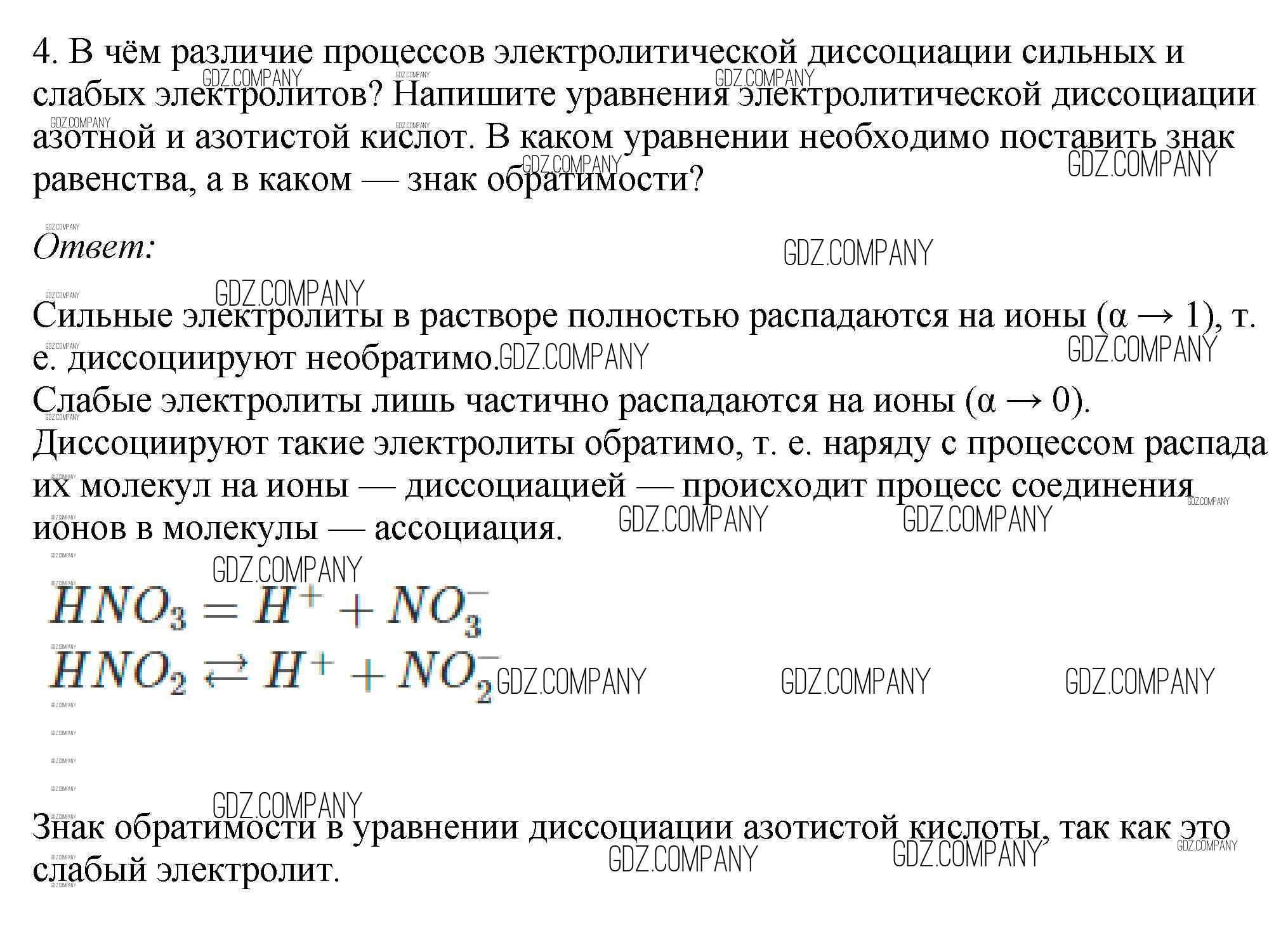
Решебник 1
§5 / 4
Решебник 2
§5 / 4
Здесь готовые ответы по Химии за 9 (девятый) класс от Габриелян, Остроумов, Сладков Учебник (издательство: Просвещение от 2021 г.) № 4