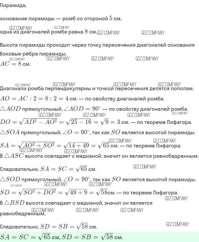
Решебник №1
задача / 1207

Решебник №2
задача / 1207

Решебник №4
задача / 1207

Решебник №5
задача / 1207

Решебник №6
задача / 1207



Здесь готовые ответы по Геометрии за 9 (седьмой) класс от Атанасян, Бутузов, Кадомцев Учебник (издательство: Просвещение от 2010 г.) № 1207