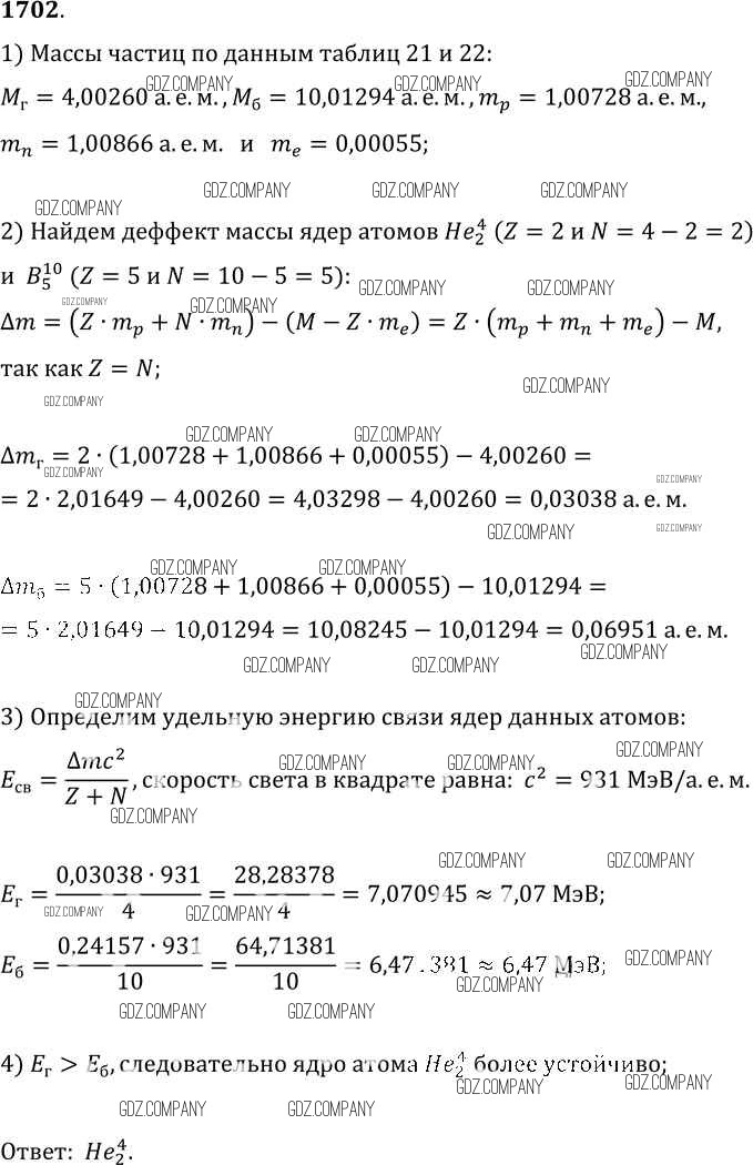
Решебник №1
задание № / 1702

Решебник №2
задание № / 1702

Решебник №4
задание № / 1702

Здесь готовые ответы по Физике за 9 (седьмой) класс от Лукашик, Иванова Сборник задач (издательство: Просвещение от 2011 г.) № 1702