Решебник

механические явления / 7. Взаимодействия и силы / задание / 18

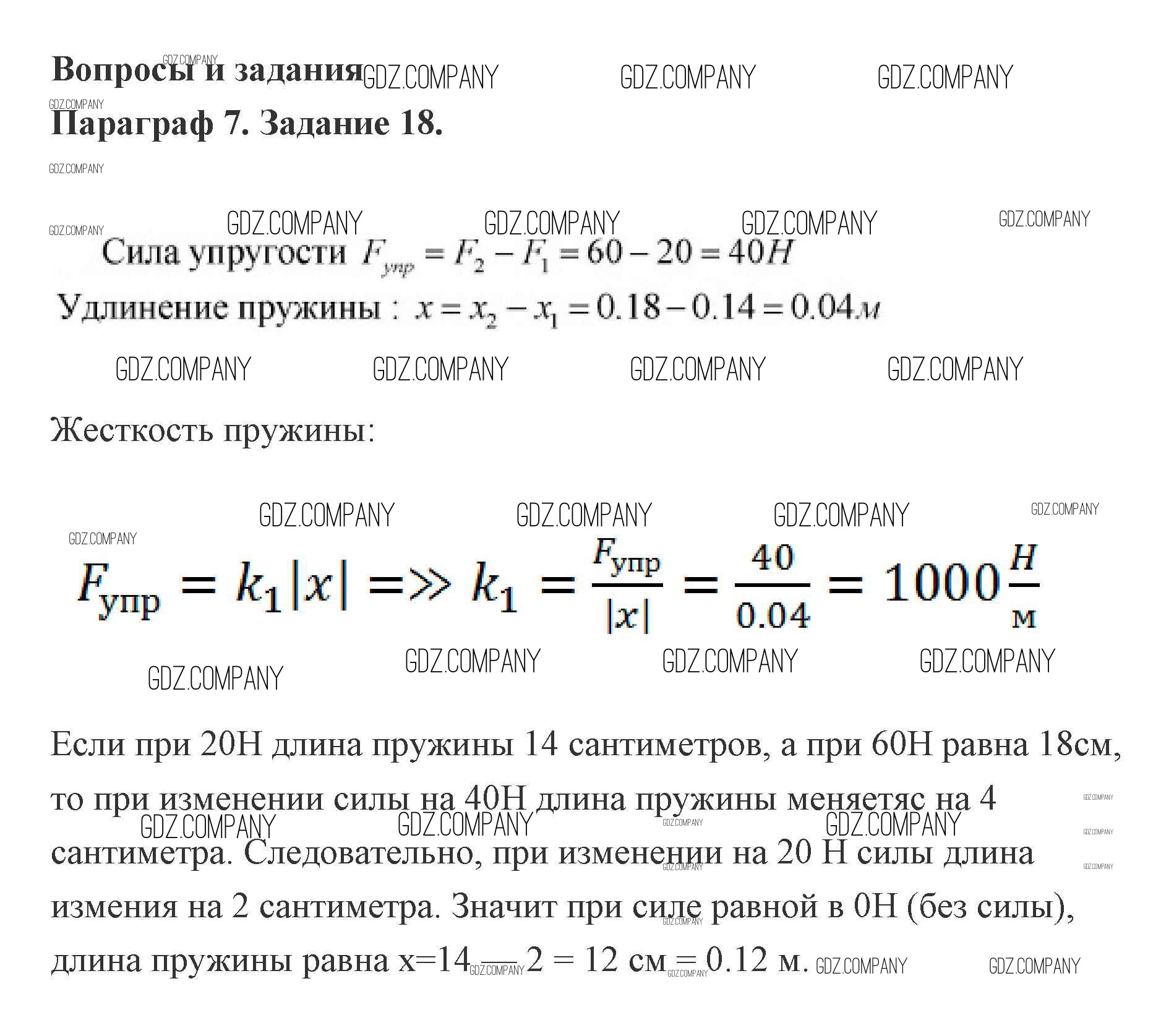
Здесь готовые ответы по Физике за 9 (девятый) класс от Генденштейн, Булатова, Корнильев, Кошкина Учебник (издательство: Мнемозина от 2010 г.) № 18