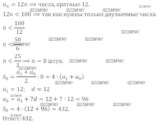
Решебник №1
повторение / арифметическая и геометрическая прогрессии / 67

Решебник №2
повторение / арифметическая и геометрическая прогрессии / 67

Здесь готовые ответы по Алгебре за 9 (девятый) класс от Мордкович, Александрова, Мишустина, Тульчинская, Семёнов Задачник (издательство: Мнемозина от 2010 г.) № 67