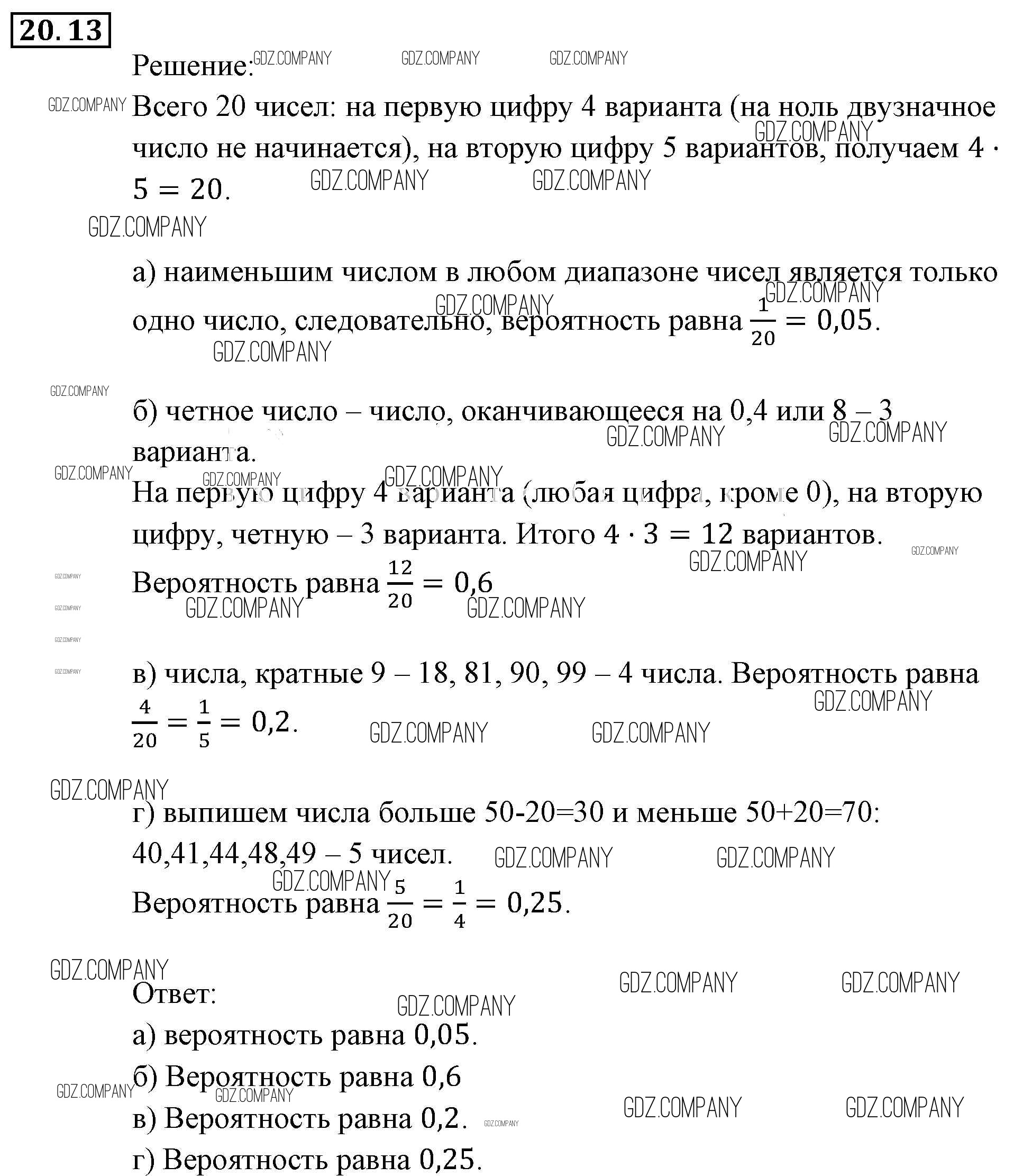
Решебник №1
глава 5 / § 20 / 13

Решебник №2
глава 5 / § 20 / 13

Здесь готовые ответы по Алгебре за 9 (девятый) класс от Мордкович, Александрова, Мишустина, Тульчинская, Семёнов Задачник (издательство: Мнемозина от 2010 г.) № 13