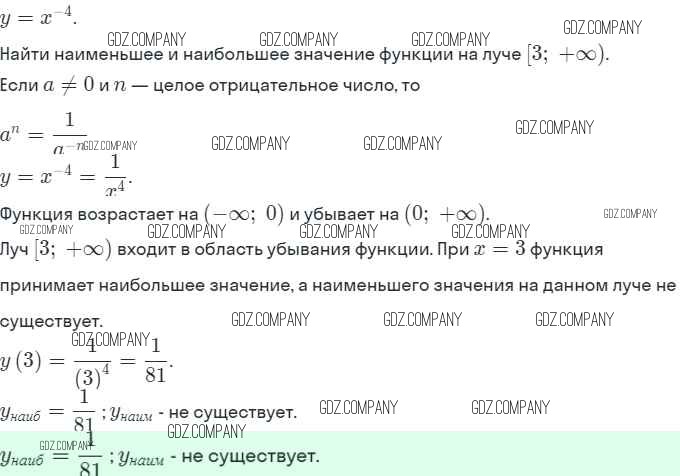
Решебник №1
глава 3 / § 13 / 7

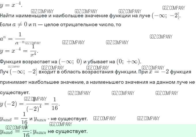
Решебник №2
глава 3 / § 13 / 7

Здесь готовые ответы по Алгебре за 9 (девятый) класс от Мордкович, Александрова, Мишустина, Тульчинская, Семёнов Задачник (издательство: Мнемозина от 2010 г.) № 7