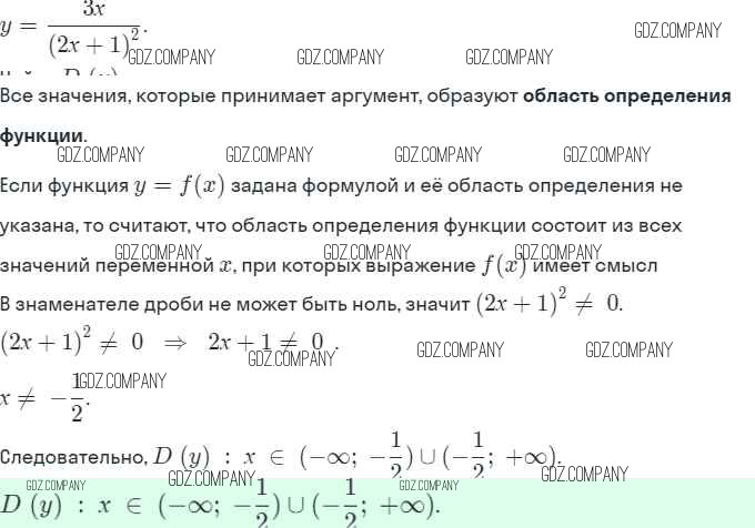
Решебник №1
глава 3 / § 8 / 5

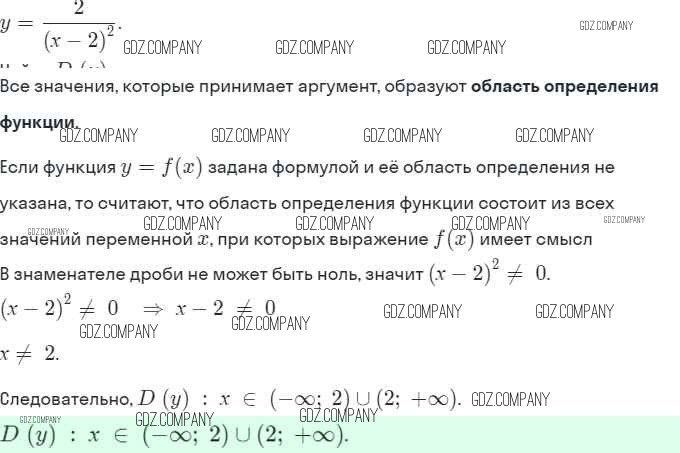
Решебник №2
глава 3 / § 8 / 5

Здесь готовые ответы по Алгебре за 9 (девятый) класс от Мордкович, Александрова, Мишустина, Тульчинская, Семёнов Задачник (издательство: Мнемозина от 2010 г.) № 5