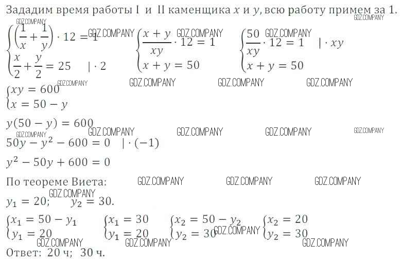
Решебник №1
глава 2 / КР №2 / вариант 1 / 9

Решебник №2
глава 2 / КР №2 / вариант 1 / 9

Здесь готовые ответы по Алгебре за 9 (девятый) класс от Мордкович, Александрова, Мишустина, Тульчинская, Семёнов Задачник (издательство: Мнемозина от 2010 г.) № 9