Решебник №1
глава 1 / § 2 / 20

Решебник №2
глава 1 / § 2 / 20

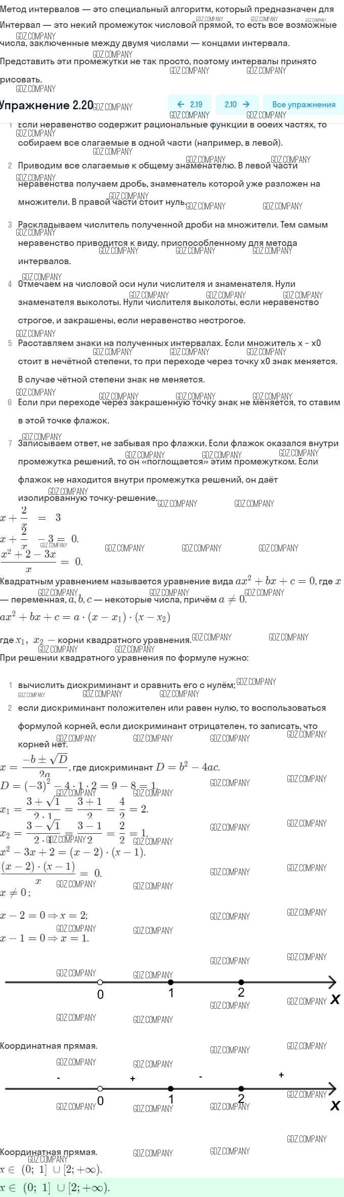
Здесь готовые ответы по Алгебре за 9 (девятый) класс от Мордкович, Александрова, Мишустина, Тульчинская, Семёнов Задачник (издательство: Мнемозина от 2010 г.) № 20