Решебник №1 к учебнику 2016
упражнение / 130

Решебник к учебнику 2021
упражнение / 130

Решебник №3 к учебнику 2016
упражнение / 130

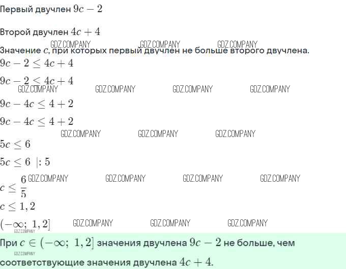
Здесь готовые ответы по Алгебре за 9 (девятый) класс от Мерзляк, Полонский, Якир Учебник Алгоритм успеха (издательство: Вентана-граф от 2016 г.) № 130