Решебник к учебнику 2019
упражнение / 60

Решебник к учебнику 2016
упражнение / 60

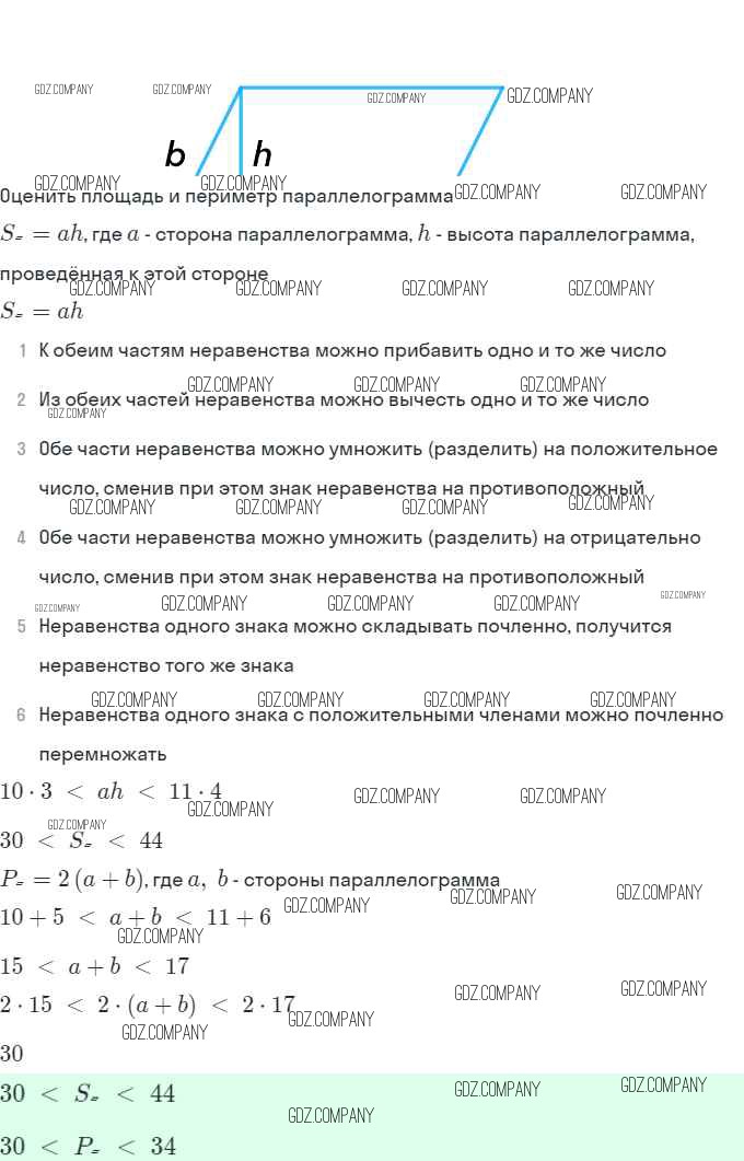
Здесь готовые ответы по Алгебре за 9 (девятый) класс от Дорофеев, Суворова, Бунимович, Кузнецова, Минаева, Рослова Учебник (издательство: Просвещение от 2016 г.) № 60