Решебник №1
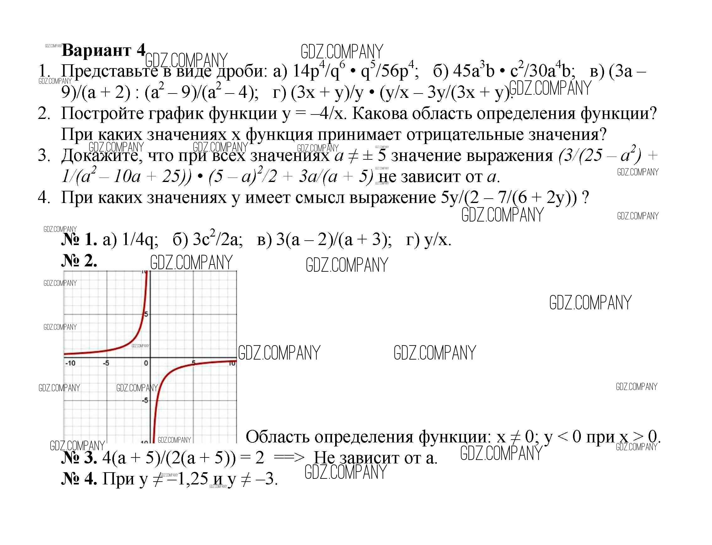
контрольная работа / кр №2 / вариант 4


Решебник №2
контрольная работа / кр №2 / вариант 4

Здесь готовые ответы по Алгебре за 8 (восьмой) класс от Жохов, Макарычев, Миндюк Дидактические материалы (издательство: Просвещение от 2014 г.) № вариант 4