Решебник №1
повторение / 997

Решебник №2
повторение / 997

Решебник №3
повторение / 997

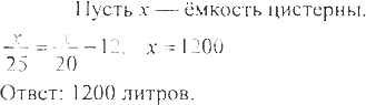
Здесь готовые ответы по Алгебре за 8 (восьмой) класс от Никольский, Потапов, Решетников, Шевкин Учебник МГУ - школе (издательство: Просвещение от 2014 г.) № 997