Решебник
§35 / 35.44
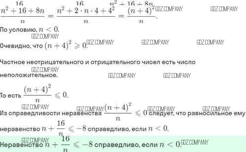
Здесь готовые ответы по Алгебре за 8 (восьмой) класс от Мордкович, Александрова, Тульчинская, Мишустина Задачник Базовый уровень (издательство: Мнемозина от 2021 г.) № 35.44 Базовый уровень