Решебник
§31 / 31.9
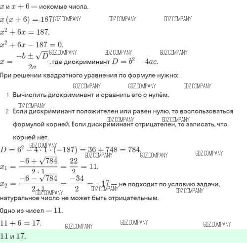
Здесь готовые ответы по Алгебре за 8 (восьмой) класс от Мордкович, Александрова, Тульчинская, Мишустина Задачник Базовый уровень (издательство: Мнемозина от 2021 г.) № 31.9 Базовый уровень