Решебник
§2 / 2.25
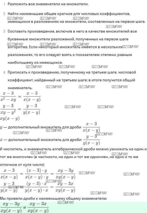
Здесь готовые ответы по Алгебре за 8 (восьмой) класс от Мордкович, Александрова, Тульчинская, Мишустина Задачник Базовый уровень (издательство: Мнемозина от 2021 г.) № 2.25 Базовый уровень