Решебник
§1 / 1.7
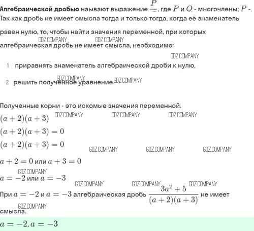
Здесь готовые ответы по Алгебре за 8 (восьмой) класс от Мордкович, Александрова, Тульчинская, Мишустина Задачник Базовый уровень (издательство: Мнемозина от 2021 г.) № 1.7 Базовый уровень