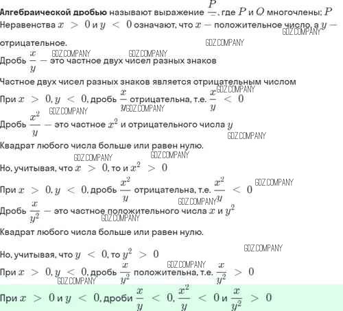
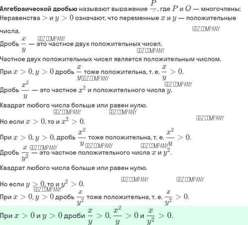
Решебник
§1 / 1.20
Здесь готовые ответы по Алгебре за 8 (восьмой) класс от Мордкович, Александрова, Тульчинская, Мишустина Задачник Базовый уровень (издательство: Мнемозина от 2021 г.) № 1.20 Базовый уровень