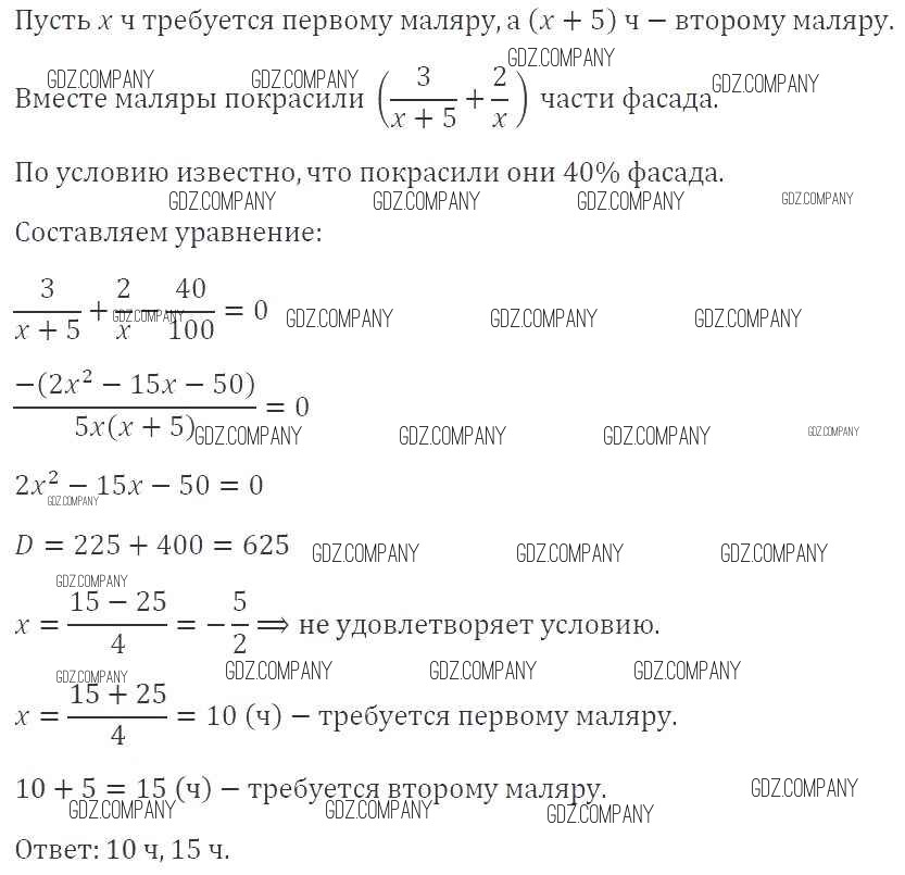
Решебник №1
глава 3 / §24 / 822

Решебник №2
глава 3 / §24 / 822

Решебник №3
глава 3 / §24 / 822

Решебник №4
глава 3 / §24 / 822

Решебник №5
глава 3 / §24 / 822

Решебник №6
глава 3 / §24 / 822


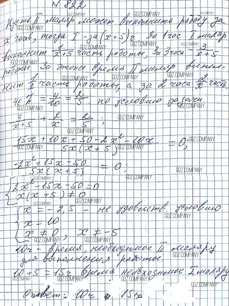
Здесь готовые ответы по Алгебре за 8 (восьмой) класс от Мерзляк, Полонский, Якир Учебник Алгоритм успеха (издательство: Вентана-граф от 2016 г.) № 822