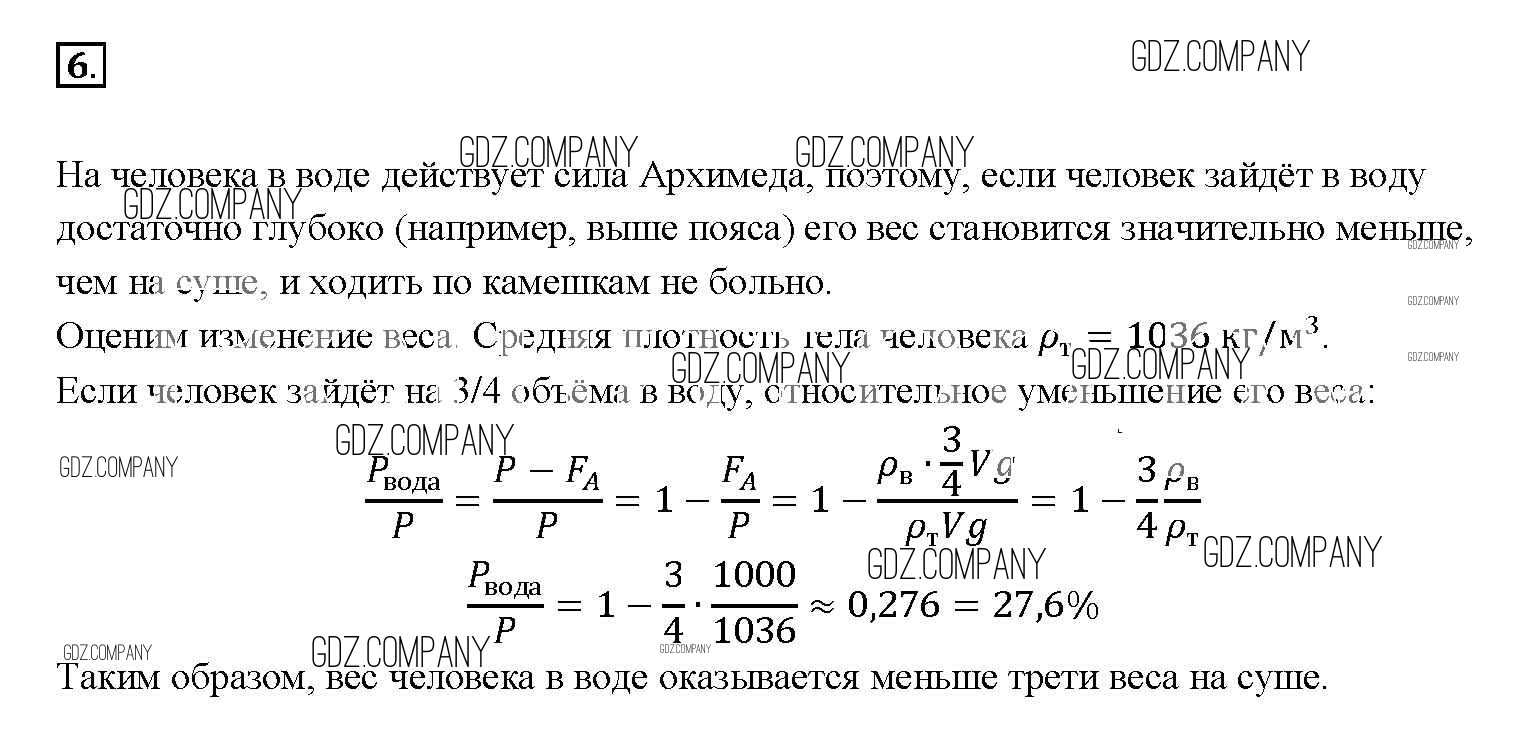
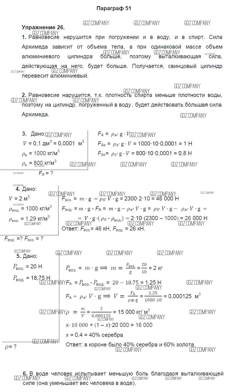
Решебник
новое издание / упражнения / 26

Решебник №1
новое издание / упражнения / 26

Решебник №2
новое издание / упражнения / 26


Решебник №3
новое издание / упражнения / 26






Решебник №4
новое издание / упражнения / 26






Здесь готовые ответы по Физике за 7 (седьмой) класс от Перышкин Учебник Вертикаль (издательство: Дрофа от 2016 г.) № 26