Решебник №2
вариант 2 / 208

Решебник №3
вариант 2 / 208

Решебник №4
вариант 2 / 208

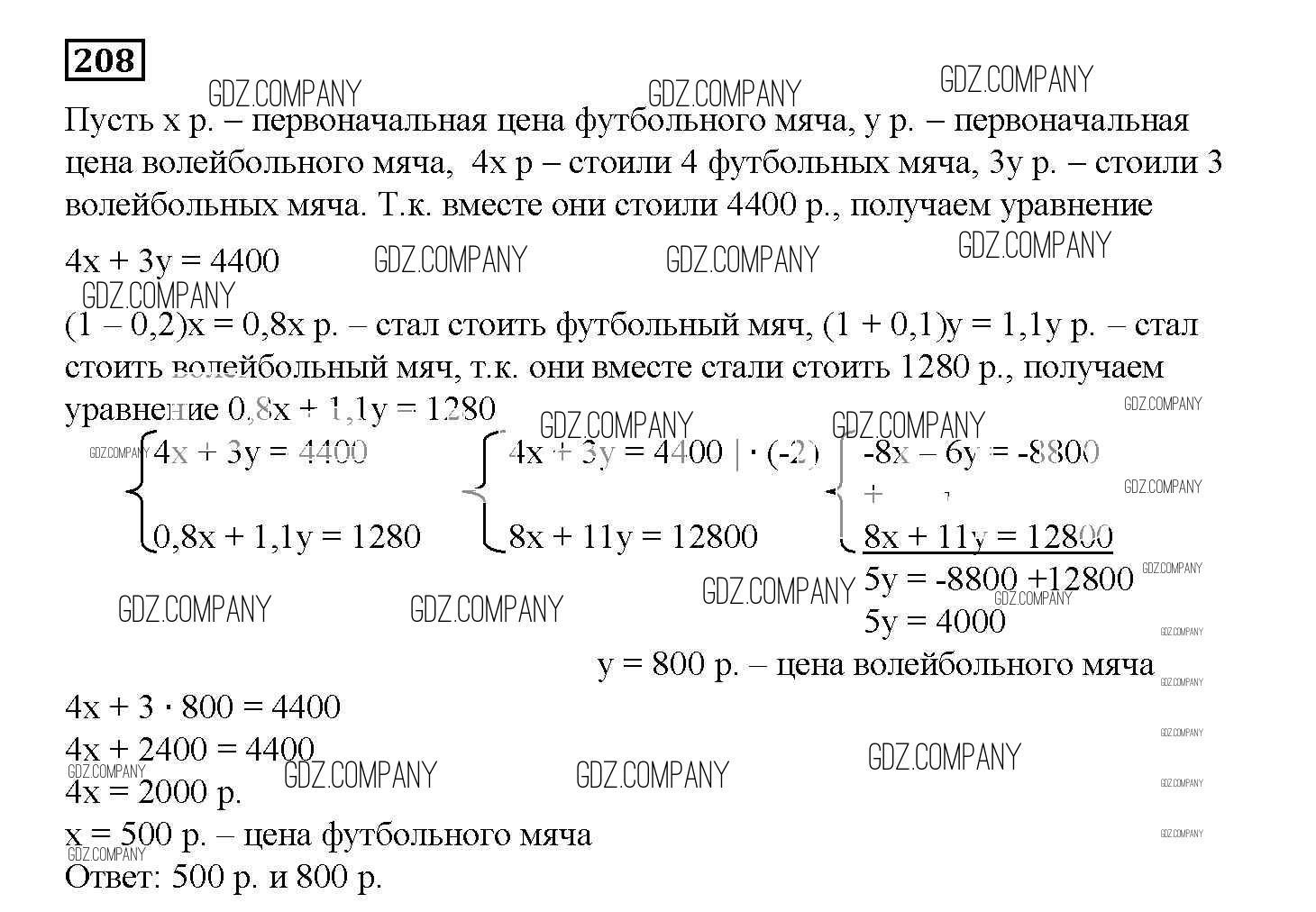
Здесь готовые ответы по Алгебре за 7 (седьмой) класс от Мерзляк, Полонский, Рабинович, Якир Дидактические материалы УМК (издательство: Вентана-граф от 2017 г.) № 208