Решебник №1
упражнение / 1228

Решебник №2
упражнение / 1228

Решебник №5
упражнение / 1228


Решебник №6
упражнение / 1228

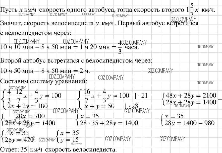
Здесь готовые ответы по Алгебре за 7 (седьмой) класс от Макарычев, Миндюк, Нешков, Суворова Учебник (издательство: Просвещение от 2015 г.) № 1228