Решебник №1
глава 1 / §1 / 184

Решебник №2
глава 1 / §1 / 184

Решебник №3
глава 1 / §1 / 184

Решебник №4
глава 1 / §1 / 184

Решебник №5
глава 1 / §1 / 184

Решебник №6
глава 1 / §1 / 184

Решебник №7
глава 1 / §1 / 184



Решебник №8
глава 1 / §1 / 184

Решебник №9
глава 1 / §1 / 184

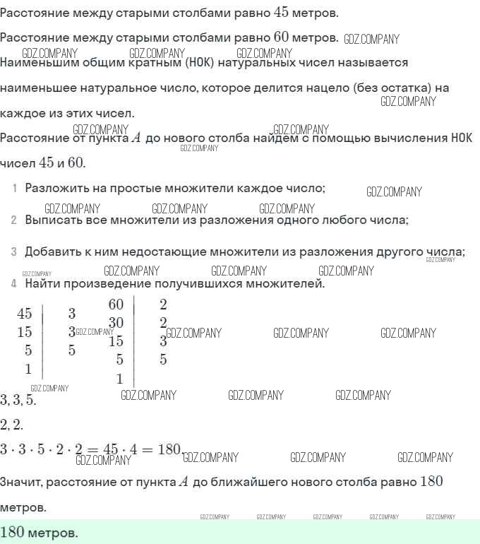
Здесь готовые ответы по Математике за 6 (шестой) класс от Виленкин, Жохов, Чесноков, Шварцбурд Учебник (издательство: Мнемозина от 2014 г.) № 184