Решебник
§ 24 / подумайте, ответьте, выполните / 2
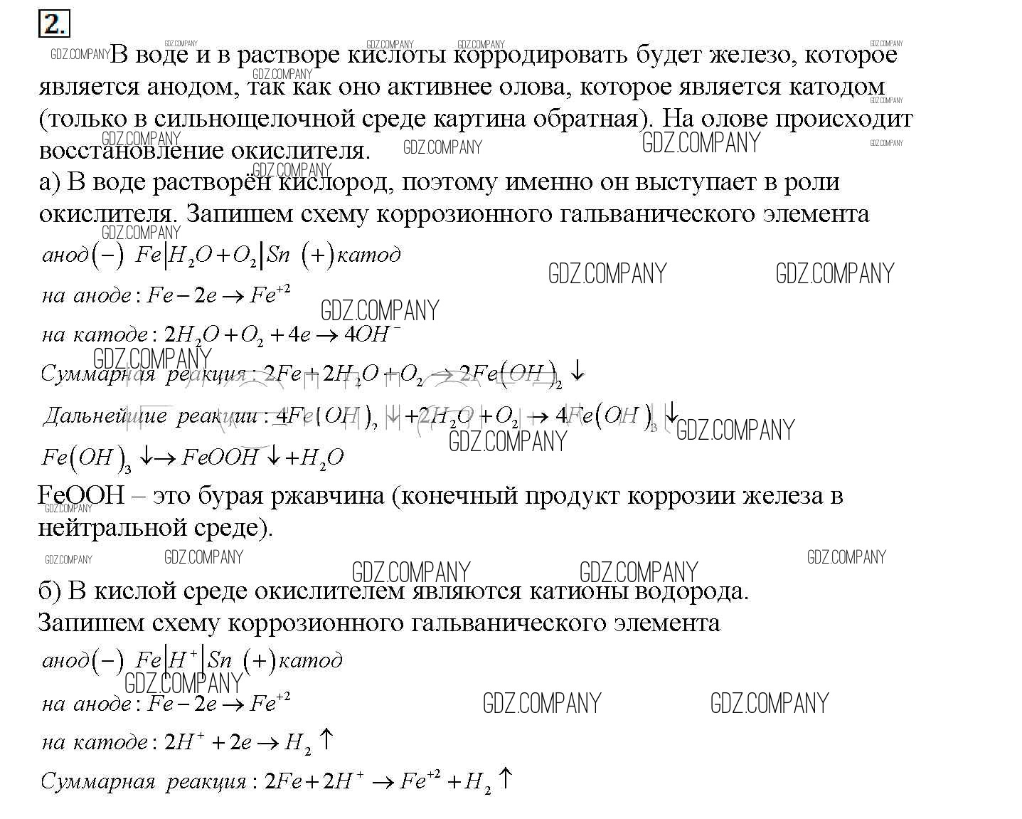
Здесь готовые ответы по Химии за 11 (одиннадцатый) класс от Рудзитис, Фельдман Учебник Базовый уровень (издательство: Просвещение от 2017 г.) № 2 Базовый уровень