Решебник №1 к учебнику 2015
задача / 594

Решебник к учебнику 2023
задача / 594

Решебник №2 к учебнику 2015
задача / 594

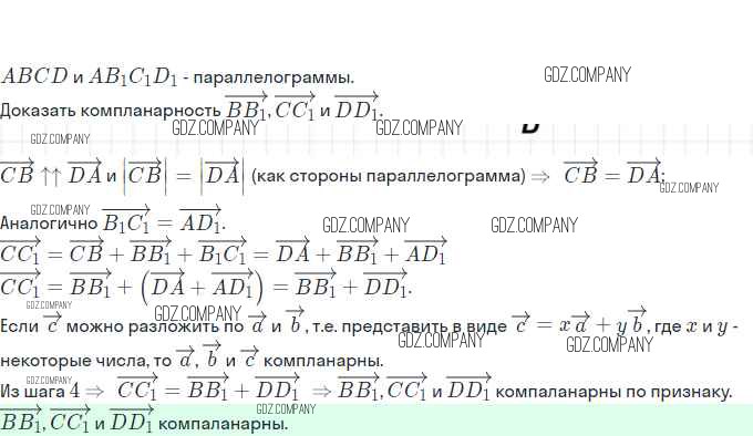
Здесь готовые ответы по Геометрии за 11 (десятый) класс от Атанасян, Бутузов, Кадомцев, Киселева, Позняк Учебник Базовый и углубленный уровень (издательство: Просвещение от 2015 г.) № 594 Базовый и углубленный уровень