Решебник
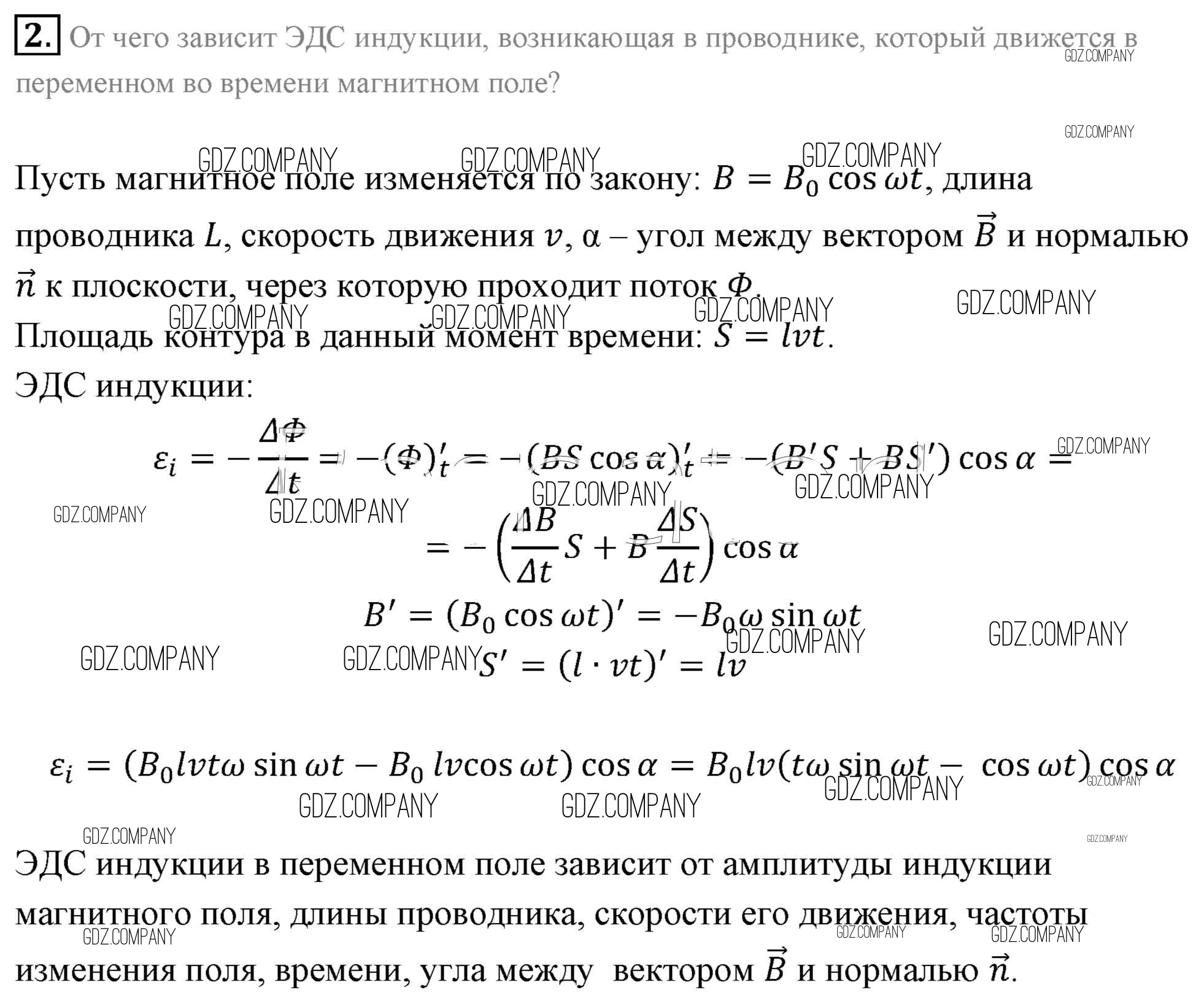
§ 9 / вопросы к параграфу / 2
Здесь готовые ответы по Физике за 11 (одиннадцатый) класс от Мякишев, Буховцев, Чаругин, Николаева, Парфеньтьева Учебник Базовый уровень (издательство: Просвещение от 2018 г.) № 2 Базовый уровень