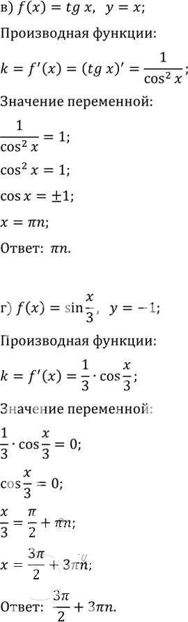
Решебник №1
глава 5 / §29 / 29. 22

Решебник №2
глава 5 / §29 / 29. 22

Решебник №3
глава 5 / §29 / 29. 22


Здесь готовые ответы по Алгебре за 11 (десятый) класс от Мордкович, Денищева, Корешкова, Мишустина, Семёнов, Тульчинская Задачник Базовый уровень (издательство: Мнемозина от 2015 г.) № 29. 22 Базовый уровень