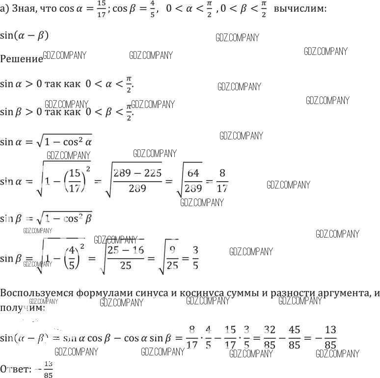
Решебник №1
глава 4 / §19 / 19. 26

Решебник №2
глава 4 / §19 / 19. 26

Решебник №3
глава 4 / §19 / 19. 26


Здесь готовые ответы по Алгебре за 11 (десятый) класс от Мордкович, Денищева, Корешкова, Мишустина, Семёнов, Тульчинская Задачник Базовый уровень (издательство: Мнемозина от 2015 г.) № 19. 26 Базовый уровень