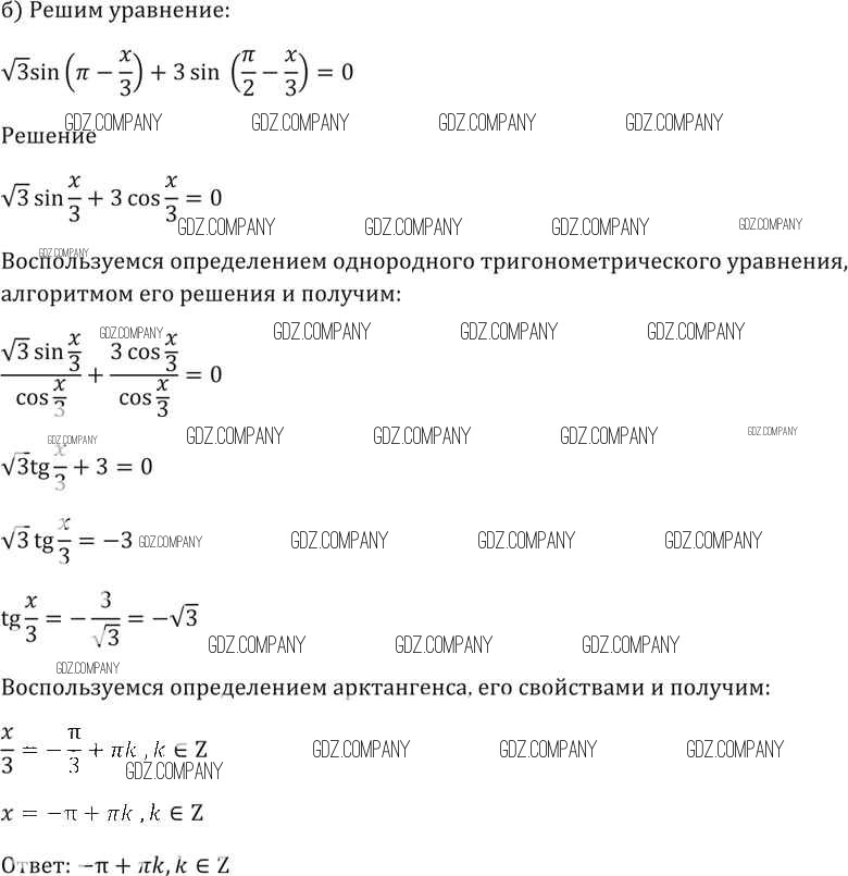
Решебник №1
глава 3 / §18 / 18. 32

Решебник №2
глава 3 / §18 / 18. 32

Решебник №3
глава 3 / §18 / 18. 32


Здесь готовые ответы по Алгебре за 11 (десятый) класс от Мордкович, Денищева, Корешкова, Мишустина, Семёнов, Тульчинская Задачник Базовый уровень (издательство: Мнемозина от 2015 г.) № 18. 32 Базовый уровень