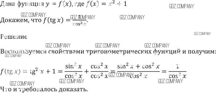
Решебник №1
глава 2 / §14 / 14. 14

Решебник №2
глава 2 / §14 / 14. 14

Решебник №3
глава 2 / §14 / 14. 14

Здесь готовые ответы по Алгебре за 11 (десятый) класс от Мордкович, Денищева, Корешкова, Мишустина, Семёнов, Тульчинская Задачник Базовый уровень (издательство: Мнемозина от 2015 г.) № 14. 14 Базовый уровень