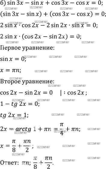
Решебник №3
глава 10 / §56 / 56. 35


Здесь готовые ответы по Алгебре за 11 (десятый) класс от Мордкович, Денищева, Корешкова, Мишустина, Семёнов, Тульчинская Задачник Базовый уровень (издательство: Мнемозина от 2015 г.) № 56. 35 Базовый уровень