Решебник №3
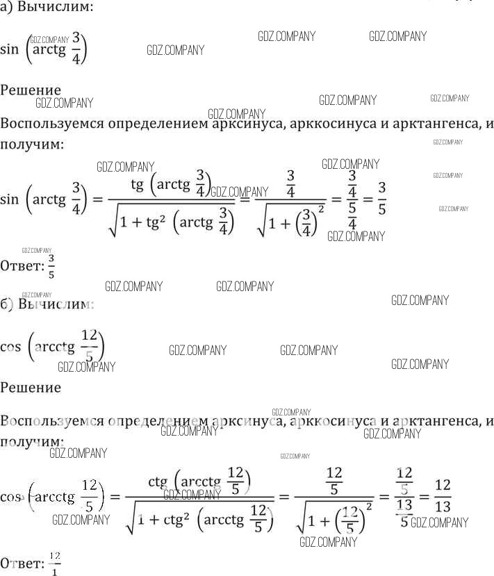
глава 3 / §17 / 17.15


Здесь готовые ответы по Алгебре за 11 (десятый) класс от Мордкович, Денищева, Корешкова, Мишустина, Семёнов, Тульчинская Задачник Базовый уровень (издательство: Мнемозина от 2015 г.) № 17.15 Базовый уровень