Решебник
§6 / 3
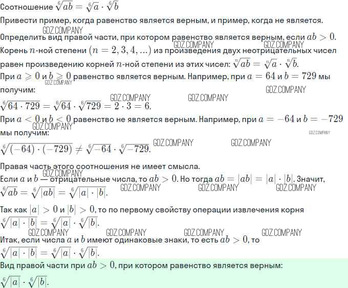
Здесь готовые ответы по Алгебре за 11 (одиннадцатый) класс от Мордкович, Семёнов Учебник Базовый и углубленный уровень (издательство: Мнемозина от 2017 г.) № 3 Базовый и углубленный уровень