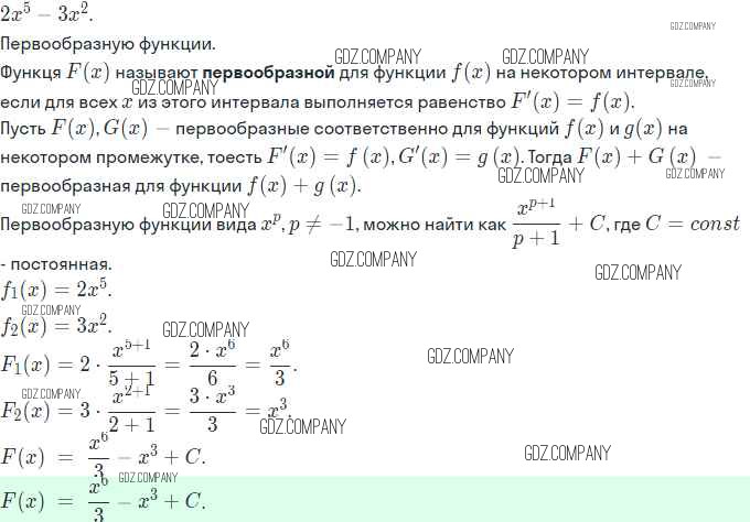
Решебник
упражнение / 356


Здесь готовые ответы по Алгебре за 11 (одиннадцатый) класс от Колягин, Ткачева, Федорова, Шабунин Учебник Базовый и углубленный уровень (издательство: Просвещение от 2018 г.) № 356 Базовый и углубленный уровень