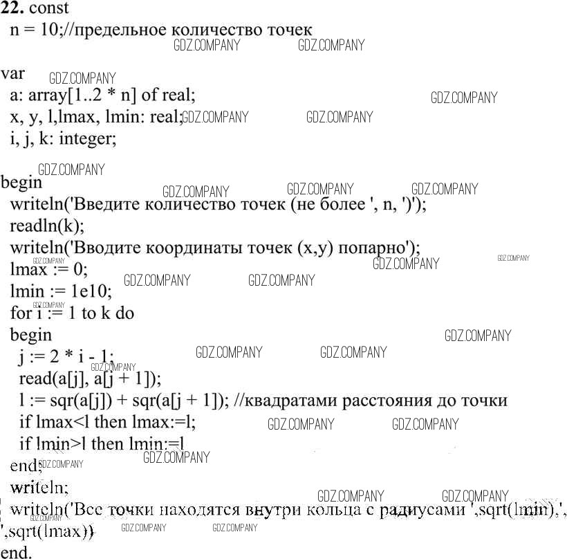
Решебник
практикум / глава 3 / 3.6 / 22
Здесь готовые ответы по Информатике за 10 (десятый) класс от Семакин, Хеннер, Шеина Учебник Базовый уровень (издательство: Бином от 2017 г.) № 22 Базовый уровень