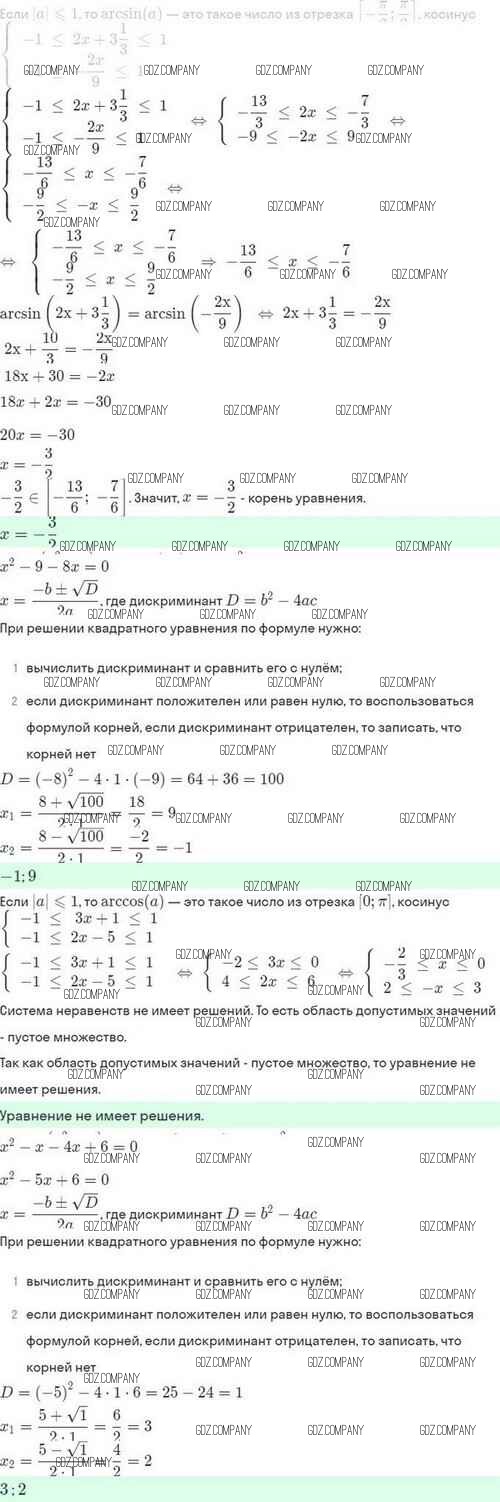
Решебник
§21 / 21.58
Здесь готовые ответы по Алгебре за 10 (десятый) класс от Мордкович, Семёнов, Звавич, Корешкова, Мишустина Задачник Базовый и углубленный уровень (издательство: Мнемозина от 2017 г.) № 21.58 Базовый и углубленный уровень