Решебник
§8 / 8.20
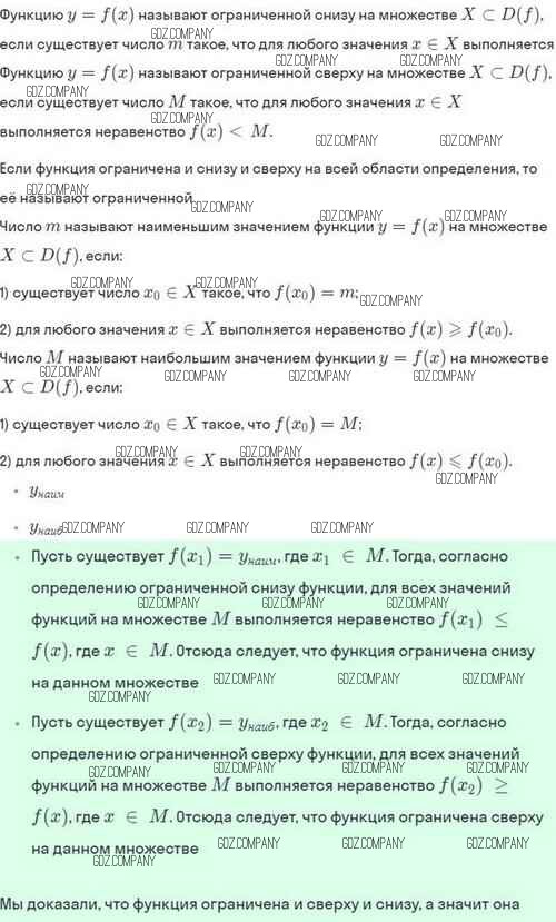
Здесь готовые ответы по Алгебре за 10 (десятый) класс от Мордкович, Семёнов, Звавич, Корешкова, Мишустина Задачник Базовый и углубленный уровень (издательство: Мнемозина от 2017 г.) № 8.20 Базовый и углубленный уровень