Решебник
§6 / 6.27
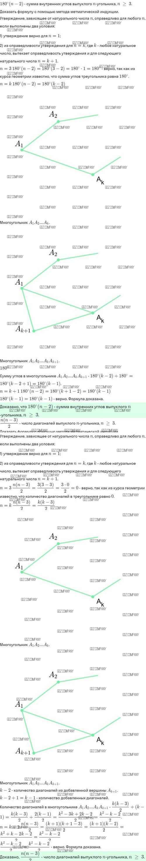
Здесь готовые ответы по Алгебре за 10 (десятый) класс от Мордкович, Семёнов, Звавич, Корешкова, Мишустина Задачник Базовый и углубленный уровень (издательство: Мнемозина от 2017 г.) № 6.27 Базовый и углубленный уровень