Решебник
§16 / 12
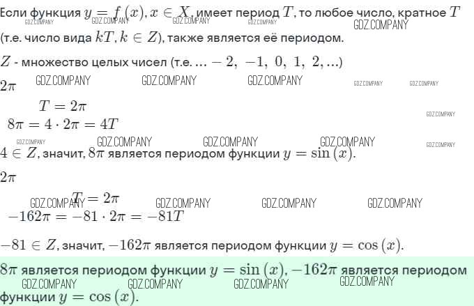
Здесь готовые ответы по Алгебре за 10 (десятый) класс от Мордкович, Семёнов Учебник Базовый и углубленный уровень (издательство: Мнемозина от 2017 г.) № 12 Базовый и углубленный уровень