Решебник
часть 2 / вычитание числа 4 (стр. 63–67) / Упр.2
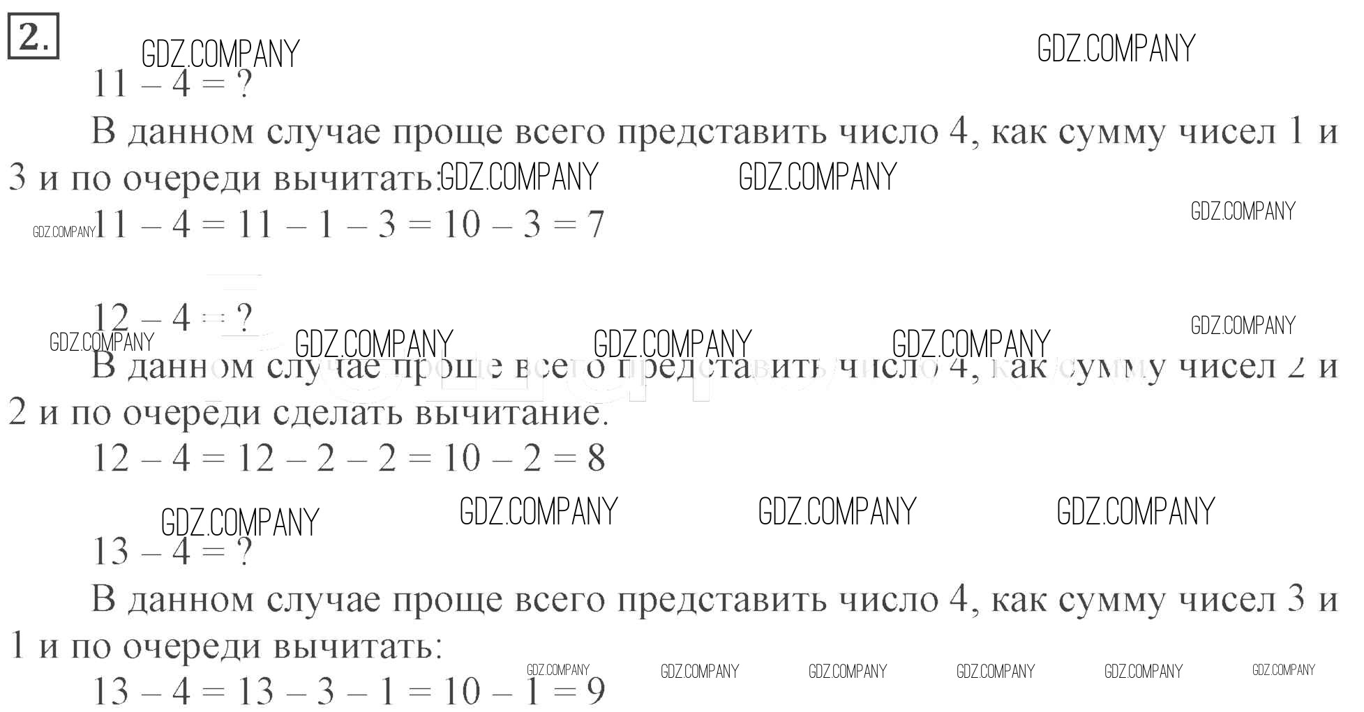
Здесь готовые ответы по Математике за 1 (первый) класс от Рудницкая, Кочурова, Рыдзе Учебник Начальная школа XXI века (издательство: Вентана-граф от 2016 г.) № Упр.2